WHLEARN

GB/T 1182-2008

GB/T 1182-2008
产品几何技术规范(GPS) 几何公差 形状、方向、位置和跳动公差标注

中华人民共和国国家标准

产品几何技术规范(GPS) 几何公差

形状、方向、位置和跳动公差标注

GB/T 1182-2008

代替 GB/T 1182-1996

形状公差


直线度

定义

指部件上的直线要素具有的宏观弯折角度相对理想直线的偏差。也就是通常所说的平直程度。

用途

直线度是限制实际直线对理想直线变动量的一项指标。它是针对直线发生不直而提出的要求。


直线度公差是实际线对理想直线所允许的最大变动量。也就是在图样上所给定的,用以限制实际线加工误差所允许的变动范围。

符号表示

直线度符号为一短横线(——),符号后面的数字标注为直线度公差。


平面度

定义

指部件上的平面要素具有的宏观凹凸高度相对理想平面的偏差。

用途

平面度是限制实际平面对理想平面变动量的一项指标。它是针对平面发生不平而提出的要求。


平面度公差是实际面对理想平面所允许的最大变动量。也就是在图样上所给定的,用以限制实际面加工误差所允许的变动范围。

符号表示

平面度符号为一平行四边形(▱),符号后面的数字标注为平面度公差。


圆度

定义

指部件某一横截面接近理论圆的程度,最大半径与最小半径之差为0时,圆度为0。

用途

圆度是限制实际圆对理想圆变动量的一项指标。它是针对具有圆柱面(包括圆锥面、球面)的零件,在一正截面(与轴线垂直的面)内的圆形轮廓要求。


圆度公差是实际圆对理想圆所允许的最大变动量。也就是在图样上所给定的,用以限制实际圆加工误差所允许的变动范围。

符号表示

圆度符号为一圆形(○),符号后面的数字标注为圆度公差。


圆柱度

用途

圆柱度是限制实际圆柱面对理想圆柱面变动量的一项指标。它是针对圆柱体横截面和轴截面内的各项形状误差,如圆度、素线直线度、轴线直线度等提出的要求。圆柱度是圆柱体各项形状误差的综合指标。


圆柱度公差是实际圆柱面对理想圆柱面所允许的最大变动量。也就是在图样上所给定的,用以限制实际圆柱加工误差所允许的变动范围。

符号表示

圆柱度符号为两斜线中间夹一圆(/○/),符号后面的数字标注为圆柱度公差。


线轮廓度

用途

线轮廓度是限制实际曲线对理想曲线变动量的一项指标。它是针对非圆曲线的形状精度等提出的要求。


线轮廓度公差是实际曲线对理想曲线所允许的最大变动量。也就是在图样上所给定的,用以限制实际曲线加工误差所允许的变动范围。

符号表示

符号为一上凸的曲线(⌒),符号后面的数字标注为线轮廓度公差。

面轮廓度

符号为上面为一半圆下面加一横,符号后面的数字标注为面轮廓度公差。


作用:

面轮廓度是限制实际曲面对理想曲面变动量的一项指标。它是针对曲面的形状精度等提出的要求。


面轮廓度公差:

是实际曲面对理想曲面所允许的最大变动量。也就是在图样上所给定的,用以限制实际曲面加工误差所允许的变动范围。

方向公差

平行度

符号为一双斜线(//),符号后面的数字标注为平行度公差、被测要素和基准要素。


作用:

平行度是针对零件上被测要素(平面或直线)相对于基准要素(平面或直线)的方向偏离0°的要求,即要求被测要素对基准要素等距。


平行度公差:

是被测要素对基准要素所允许的最大变动量。也就是在图样上所给定的,用以限制被测要素加工误差所允许的变动范围。

垂直度

符号为一垂足(⊥),符号后面的数字标注为垂直度公差和被测要素。


作用:

垂直度是针对零件上被测要素(平面或直线)相对于基准要素(平面或直线)的方向偏离90°的要求,即要求被测要素对基准要素成90°。


垂直度公差:

是被测要素对基准要素所允许的最大变动量。也就是在图样上所给定的,用以限制被测要素加工误差所允许的变动范围。

倾斜度

符号为一角度(∠),符号后面的数字标注为倾斜度公差、被测要素和基准要素。


作用:

倾斜度是针对零件上被测要素(平面或直线)相对于基准要素(平面或直线)的方向偏离某一给定角度(0°~90°)的程度,即要求被测要素对基准要素成一定角度(除90°外)。


倾斜度公差:

是被测要素对基准要素所允许的最大变动量。也就是在图样上所给定的,用以限制被测要素加工误差所允许的变动范围。

GB/T 13361-2012

GB/T 13361-2012 概述

中华人民共和国国家标准

技术制图 通用术语

Technical drawings—General terms

GB/T 13361-2012

代替 GB/T 13361-1992

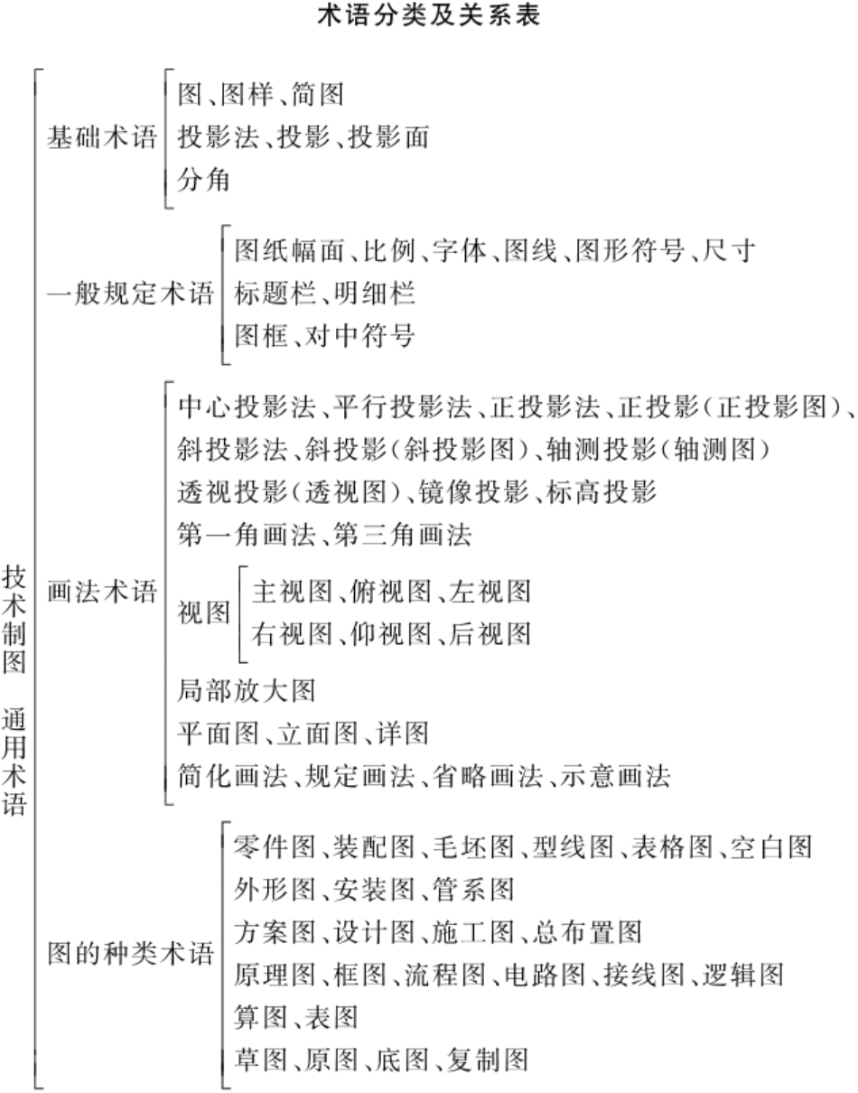
术语分类及关系表

基础术语

图 drawing

用点、线、符号、文字和数字等描绘事物几何特性、形态、位置及大小的一种形式。

图样 drawing

根据投影原理、标准或有关规定,表示工程对象,并有必要的技术说明的图。

简图 diagram

由规定的符号、文字和图线组成示意性的图。

投影法 projection method

投射线通过物体,向选定的面投射,并在该面上得到图形的方法。

物体在光源的照射下会出现影子。投影法就是从这一自然现象抽象出来,并随着科学技术的发展而发展起来的。

投影 projection

根据投影法所得到的图形。

投影面 projection plan

投影法中,得到投影的面。

投影面是物体投影所在的假想面。通常是平面,但在地球投影等方面也应用圆柱面、圆锥面和球面等曲面作为投影面。


1、H 面:水平投影面,物体在 H 面(水平投影面)上的投影称为水平投影;

2、V 面:正立投影面,物体在 V 面(正立投影面)上的投影称为正面投影;

3、W 面:侧立投影面,物体在 W 面(侧立投影面)上的投影称为侧面投影。

分角 quadrant

用水平和铅垂的两投影面将空间分成的各个区域。


第I分角:

中国采用第I分角,称为E(Europe)法,投影顺序是:观察者-物体-投影面。


第III分角:

美国采用第III分角,称为A(America)法,投影顺序是:观察者-投影面-物体。


第I与第III分角的区别:

主、俯、左、右、仰、后6个基本视图排布上,采用第III分角画法时将第I分角的俯视图与仰视图位置对调,左视图与右视图位置对调,后视图两种画法位置排布相同。

一般规定术语

图纸幅面 formats

图纸宽度与长度组成的图面。

比例 scale

图中图形与其实物相应要素的线性尺寸之比。

字体 lettering

图中文字、字母、数字的书写形式。

图线 lines

图中所采用各种型式的线。

图形符号 graphic symbols

由图形或图形与数字、文字组合的表示事物或概念的特定符号。

尺寸 dimension

用特定长度或角度单位表示的数值,并在技术图样上用图线、符号和技术要求表示出来。


注:【尺寸】单指长度、宽度和高度,而【大小】的含义比较丰富,包含尺寸之意。

标题栏 title block

由名称及代号区、签字区、更改区和其他区组成的栏目。

明细栏 item block

由序号、代号、名称、数量、材料、重量、备注等内容组成的栏目。

图框 border

图纸上限定绘图区域的线框。

对中符号 centring marks

从图纸四边的中点画入图框内约5mm的粗实线段,通常作为缩微摄影和复制的定位基准标记。

画法术语

中心投影法 central projection method

投射线汇交一点的投影法。

平行投影法 parallel projection method

投射线相互平行的投影法。

正投影法 orthogonal projection method

投射线与投影面相垂直的平行投影法。

正投影(正投影图)orthogonal projection

根据正投影法所得到的图形。

斜投影法 oblique projection method

投射线与投影面相倾斜的平行投影法。

斜投影(斜投影图) oblique projection

根据斜投影法所得到的图形。

轴测投影(轴测图) axonometric projection

将物体连同其参考直角坐标系,沿不平行于任一坐标面的方向,用平行投影法将其投射在单一投影面上所得到的图形。

透视投影(透视图) perspective projection

用中心投影法将物体投射在单一投影面上所得到的图形。

镜像投影 reflective projection

物体在平面镜中的反射图像的正投影。

标高投影 indexed projection

在物体的水平投影上,加注其某些特征面、线以及控制点的高程数值的正投影。

第一角画法 first angle method

将物体置于第一分角内,并使其处于观察者与投影面之间而得到正投影的方法。


第一分角:

中国采用第I分角,称为E(Europe)法,投影顺序是:观察者-物体-投影面。


正投影:

根据正投影法(投射线与投影面相垂直的平行投影法。)所得到的图形。

第三角画法 third angle method

将物体置于第三分角内,并使投影面处于观察者与物体之间而得到正投影的方法。

视图 view

根据有关标准和规定,用正投影法所绘制出物体的图形。

主视图 front view

由前向后投射所得的视图。

俯视图 top view

由上向下投射所得的视图。

左视图 left view

由左向右投射所得的视图。

右视图 right view

由右向左投射所得的视图。

仰视图 bottom view

由下向上投射所得的视图。

后视图 rear view

由后向前投射所得的视图。

局部放大图 drawing of partial enlargement

将图样中所表示的物体部分结构,用大于原图形的比例所绘出的图形。

平面图 plan

建筑物、构筑物等在水平投影面上所得的图形。

立面图 elevation

建筑物、构筑物等在直立投影面上所得的图形。

详图 detail

表明生产过程中所需要的细部构造、尺寸及用料等全部资料的详细图样。

简化画法 simplified representation

包括规定画法、省略画法、示意画法等在内的图示方法。

规定画法 specified representation

对标准中规定的某些特定表达对象,所采用的特殊图示方法。

省略画法 omissive representation

通过省略重复投影、重复要素、重复图形等达到使图样简化的图示方法。

示意画法 schematic representation

用规定符号和(或)较形象的图线绘制图样的表意性图示方法。

图的种类术语

零件图 detail drawing

表示零件结构、大小及技术要求的图样。

装配图 assembly drawing

表示产品及其组成部分的连接、装配关系及其技术要求的图样。

毛坯图 modle drawing

零件制造过程中,为铸造、锻造等非切削加工方法制作坯料时提供详细资料的图样。

型线图 lines plan

用成组图线表示物体特征曲面(如船体、汽车车身、飞机机身等型表面)的图样。

表格图 tabular drawing

用图形和表格,表示结构相同而参数、尺寸、技术要求不尽相同的产品的图样。

空白图 blank drawing

对绘制结构相同的零件或部件不按比例绘制时且未标注尺寸的典型图样。

外形图 figuration drawing

表示产品外形轮廓的图样。

安装图 installation drawing

表示设备、构件等安装要求的图样。

管系图 piping system drawing

表示管道系统中介质的流向、流经的设备,以及管件等连接、配置状况的图样。

方案图 conceptual

概要表示工程项目或产品意图的图样。

设计图 design drawing

在工程项目或产品进行构形和计算过程中所绘制的图样。

施工图 production drawing

表示施工对象的全部尺寸、用料、结构、构造以及施工要求,用于指导施工用的图样。

总布置图 general plan

表示特定区域的地形和所有建(构)筑物等布局以及邻近情况的平面图样。

原理图 schematic diagram, elementary diagram

表示系统、设备的工作原理及其组成部分的相互关系的简图。

框图 block diagram

用线框、连线和字符,表示系统中各组成部分的基本作用及相互关系的简图。

流程图 flow diagram

表示生产过程事物各个环节进行顺序的简图。

电路图 circuit diagram

用图形符号,按工作顺序,表示电路设备装置的组成和连结关系的简图。

接线图 connection diagram

表示成套装置、设备或装置的连接关系的简图。

逻辑图 logic diagram

主要用二进制逻辑单元图形符号所绘制的简图。

算图 graph

运用标有数值的几何图形或图线进行数学计算的图。

表图 chart

用点、线、图形和必要的变量数值,表示事物状态或过程的图。

草图 sketch

以目测估计图形与实物的比例,按一定画法要求徒手(或部分使用绘图仪器)绘制的图。

原图 original drawing

径审核、认可后,可作为原稿的图。

底图 traced drawing

根据原图制成的可供复制的图。

复制图 duplicate

由底图或原图复制成的图。